全球企业可“无损”迁移至香港?港府为了“抢公司”又出新招!

作者:小界2020

香港公司迁册制度


图 | 我司香港公司注册实例

为进一步强化竞争力,香港政府推出「公司迁册制度」,允许境外企业无需清盘即可将注册地迁至香港。


➡ 记得关注「中界海外」并设为星标,每日为您分享境外小知识~

目录 Directory

01 什么是公司迁册制度?

02 香港 vs 新加坡

03 港府引入迁册机制用意何在?




01

什么是公司迁册制度?


香港最早于2021年率先为开放式基金型公司(OFC)及有限合伙基金(LPF)设立简便的基金迁册机制,以吸引现有的非香港基金来港注册及营运。

为进一步拓展迁册制度的适用范围,香港立法会于近期三读通过《 2025年公司(修订)(第2号)条例》(下称“《 修订条例》”),其已于2025年5月23日刊宪生效!

新制扩展至一般企业,允许外地注册公司保留法律实体直接迁册香港,无需重新成立公司

举个例子:一家在 BVI 注册的企业,过去若想 “落户” 香港,必须先注销原公司、清算资产,再重新注册成立新公司,不仅需支付高额清盘费用,还可能导致业务中断。而迁册制度实施后,企业可直接 “平移” 至香港,原有合同、债务、股权结构完全不受影响,相当于给公司换了个 “注册地址” 却保留了 “原生身份”。

可申请迁册来港的公司包括:

  • 私人股份有限公司;

  • 公众股份有限公司;

  • 有股本的私人无限公司;及

  • 有股本的公众无限公司;或

  • 与这四类公司类型相似的公司。

政策公布后,AXA安盛香港及澳门(AXA安盛)随即宣布,“安盛保险(百慕达)有限公司”计划在监管机构批准后,将注册地由百慕达迁册至香港,完成迁册后,公司拟更名为安盛金融保险(香港)有限公司。

这里需要注意的是:保险人或认可机构、认可机构的控股公司或核准货币经纪,在向公司注册处提出迁册申请前,须先联络保险业监管局。

公司迁册机制可节省复杂昂贵的司法程序,让经迁册公司保留其法律上的法人团体身份,令公司业务得以延续。经迁册公司会被视为在香港注册成立的公司,享有与本地成立的同类型公司相同的权利,并须遵从香港《公司条例》的规定,包括但不限于任命一名公司秘书。

一般情况下,公司注册处在申请人递交所需文件和资料的两星期内完成审批。经迁册公司有120天时间在其成立为法团所在地完成撤销注册程序。

迁册后的公司被视为 “香港本土公司”,可享受本地企业同等的税收优惠、上市便利等政策。

目前约有14000家在香港设有营业地点的注册非香港公司,其中在英属维尔京群岛(BVI)和开曼群岛注册成立的公司分别约占50%及20%,而这些与香港有业务关联的海外公司可以通过新制度快速迁册来港。




02

香港 vs 新加坡


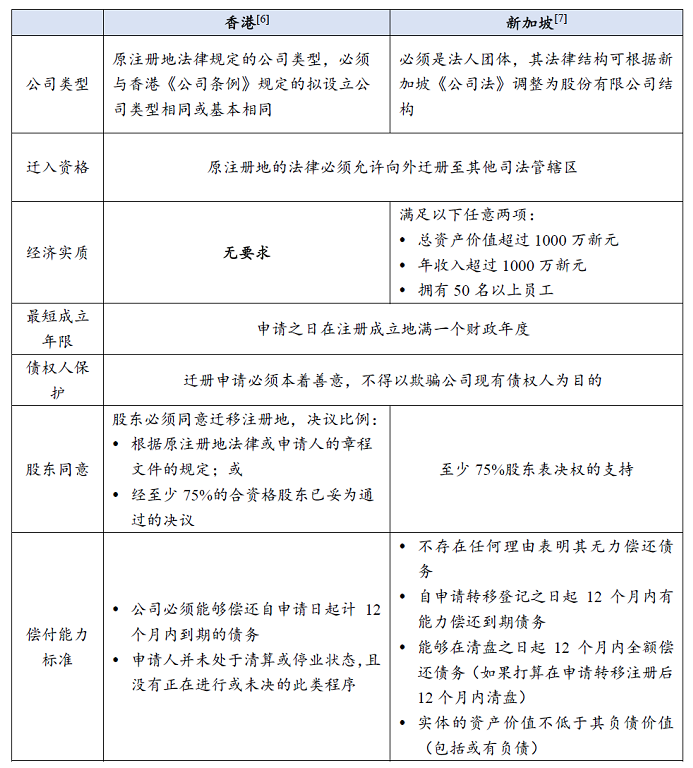
有别于其他司法管辖区(如新加坡),《修订条例》不会对拟迁册公司施加经济实质测试要求,以期尽量扩大迁册机制的适用范围至不同规模的公司。同时,相较于新加坡较长的审核期限,在所需文件完备后,香港公司注册处预期在两个星期内完成处理有关申请。

就本次《修订条例》与新加坡现行迁册制度的关键要求对比如下:




03

港府引入迁册机制用意何在?


图 | 网络


现有机制的不足

过去外地公司若想将注册地改为香港,通常需:

- 清盘原公司并在香港重新注册 → 耗时且成本高昂,并可能失去原有合约及资产。

- 透过法院批准的重组计划 → 程序繁琐,涉及股东会议及高额法律费用。

公司迁册制度将提供更便捷的解决方案,让企业无需中断业务即可完成注册地转移。


吸引更多企业来港

近年来国际税务和监管发展,让离岸注册企业的合规负担与日俱增,使这些企业产生对外迁册的需求。

而此前,非香港成立的公司如需将成立地改为香港,则涉及复杂的程序和高昂的成本。引入适用于一般公司的迁册机制后,公司迁册来港可保留其在法律上的法人团体身份,业务亦得以延续,同时能减省复杂且昂贵的司法程序,有助吸引更多企业来港发展。


带动专业服务需求

迁册机制吸纳外地注册公司迁册来港后,这些公司将运用香港优越的企业管治制度、税制和专业服务,从而带动香港本地专业服务的需求,例如审计、会计和法律服务等,而经迁册公司亦可能把部分业务移师香港发展,为香港带来更多投资及技术工作机会。


完善程序机制

引入新迁册机制后,香港迁册资格准则和程序进一步完善,更便捷公司申请迁册并持续运营。

具体包括,放宽财务报表规定至申请日期前12个月内;延长撤销注册期限至120日,并容许公司申请进一步延长期限;保留公司名称和商业登记号码,便利公司业务持续;简化公司成员同意的要求,若无相关规定,取得至少75%合资格成员的同意决议即可;为确保金融机构妥善监管,保险业和银行业相关机构需要先与香港金融监管机构沟通,并接受所需评估。

香港正在积极的欢迎更多外地注册企业到港发展,香港投资推广署下一步将联合其他有关部门,加强合作及宣传推广,致力吸引在外地注册的香港主要上市公司,以及其他外地企业用足用好公司迁册机制,发挥迁册机制的效益,助力香港经济走得更稳、更快、更远!

图 | 我司香港公司注册实例

当然了,如果您不想迁册,也可以直接在香港注册一家公司,我司作为专业为企业提供一站式海外服务的平台,最快一天就可以注册好香港公司,为您快速注册下证。

相关咨询,请扫码添加WX!

注:本文素材来源于互联网公开渠道,如有侵权请联系删除。




以上就是今日相关介绍,希望对您有所帮助,如您有开户相关疑难,欢迎私信小界咨询哦~


点击文章末尾左下角“阅读原文”,即可获取上图所示公司账户开设指南哦~

如果您有公司注册、银行开户等需求或其他的疑问,欢迎随时与我们联系,我们将有专业团队和您做具体沟通,并提供解决方案。


推荐阅读

富途关闭内地开户通道?大陆投资者何去何从?3条备用合规路径看这里→

香港公司+银行公户,一步解决跨境收款与结汇难题!降本增效!

境外投资渠道全解析:ODI、FDI、QDII、QDLP、QDIE(下)

全面认识跨境投资:ODI、FDI、QDII、QDLP、QDIE(上)


中界海外  ·  企业网址

www.zjhw2020.com



中界海外,您远航世界的一站式海外服务平台。

专注为您提供海内外公司注册、离岸账户开设、审计、税务及财务咨询、国际金融牌照、国际知识产权、跨境电商、VIE架构、ODI境外投资备案、37号文等,为客户量身定做优选的企业发展方案~

更多关于境外服务的专业解答,欢迎关注“中界海外”,给您最专业的建议、最用心的服务~

微信公众号 | 视频号 | 抖音 | 微博 | 知乎 | 小红书ID

中界海外



文章分类: 离岸公司
深 圳 总 部:深圳市福田区京基滨河时代大厦A座4503B
香港分公司:香港尖沙咀梳士巴利道18号K11ATELIER18楼1804室 北京分公司:北京市朝阳区景华南街5号远洋光华国际C座1605单元 上海分公司:上海市徐汇区虹桥路183号徐家汇中心三期A座29楼 广州分公司:广州市海珠区新港东路环汇商业广场南塔1605