西班牙公司注册“上岸”后,这些维护要点别“掉队”!

西班牙公司后期维护


西班牙公司注册成功只是**步,后续维护同样关键,它关乎公司的稳健运营与持续发展。

本篇文章将为你梳理:注册西班牙公司后,需要完成的关键合规事项与常见问题,助你更顺利启动海外业务。

西班牙公司注册指南请查看往期:

外国人如何顺利注册一家西班牙公司?实用指南:从市场优势到合规运营


➡ 记得关注「中界海外」并设为星标,每日为您分享境外小知识~

目录 Directory

01 注册成功后必须完成的五件事

02 西班牙的税务及税率

03 西班牙公司后期维护须知

04  行业准入限制与外资持股规定




01

注册成功后必须完成的五件事



激活公司税务身份(Modelo 036)

完成公司注册后,需向西班牙税务局提交 Modelo 036 表,激活公司的正式税务身份,并申报经营范围和纳税人类型。

未完成此步骤,公司将处于“非活跃”状态,无法发票、无法销售。

常见误区:

  • 注册完成即视为可运营

  • 不熟悉经营代码(CNAE)导致选错税种


申请并激活 VAT(增值税)编号

西班牙标准 VAT 税率为21%,跨境销售、电商交易等基本都涉及。申请时需提供业务说明、发票或物流证明等材料。

激活后须按季度(或月度)提交 Modelo 303 表,年末提交汇总表 Modelo 390。

提醒: 即便当季无交易,也需“零申报”。


准备注册地址 + 授权材料

公司需有真实有效的注册地址(可为虚拟地址)。若法人不在西班牙,还需签署授权书,并通过海牙认证,使其具有法律效力。

常见问题:

  • 随意填写地址 → 收不到税务文件

  • 授权书未认证 → 无法进行后续操作


准备公司账户,规划收款路径

虽然开户不是强制项,但实际运营中退税、支付平台款项时更方便。

也可选择远程开户服务(如Wise、Intergiro)作为过渡方案。


若涉及用工,注册社保系统

若法人领取工资或雇佣员工,需注册雇主社保账户,按月缴纳社保、按季度申报预扣个税(Modelo 111),年末还需提交年度汇总表(Modelo 190)。

当然,以上项目我司均会为您提供完善的一站式商务服务~




02

西班牙的税务及税率



增值税(VAT)

增值税适用于大部分商品和服务的销售交易,标准税率为21%。部分商品(如食品、药品)适用5%或10%的优惠税率。


所得税

个人所得税:税率根据居民身份和收入水平有所不同。非居民通常按固定税率缴税,居民按累进税率纳税。

企业所得税:标准税率为 25%。但是特殊税率适用于某些实体,例如包括房地产投资基金在内的上市集体投资机构1%;某些合作社20%;从事油气研究和开发活动的实体30%;前两年新成立公司15% (不适用于既有集团在西班牙成立的新公司);非盈利实体10%


社会保险费

企业和雇员均需缴纳社会保险费,费用用于社会福利保障,包括医疗保险、退休金、失业救济等。雇主负担比例较高。


财产税

从2012年开始,在西班牙长期居住的居民需缴纳财产税,征税范围包括个人名下的存款、房产、车辆、船舶、飞行器、投资、珠宝、艺术品等。2019年财产税人均起征点为70万欧元,税率从0.2%~2.5%不等。目前仅马德里不征收财产税。


资本收益税

出售资产所得利润需缴纳资本收益税,税率依据资产类型及持有时间不同而变化。


继承税和赠与税

西班牙继承税和赠与税根据亲属关系及受赠金额征税。近亲关系可享受一定减免优惠。




03

西班牙公司后期维护须知



审查授权书(LOA)的发出

公司成立后,需要按照西班牙的法律规定定期提交年度报告和财务报表,以确保公司的合规运营。


按时申报与缴纳:

公司需要遵守西班牙的税收法规,确保按时缴纳税款,并避免出现税务违规行为。


人力资源管理:

公司需要按照西班牙的劳动法规管理员工,包括签订劳动合同、支付工资、提供福利等。


知识产权保护:

如果公司在西班牙拥有知识产权,如商标、专利等,需要及时进行注册和保护,以避免侵权行为。

综上,在西班牙注册公司是进入欧洲市场的稳健一步,但过程涉及多个行政和法律环节。

核心建议:

  • 优先办理NIE: 这是所有事情的起点。

  • 寻求专业帮助: 不要试图独自处理整个流程。一家可靠的本地律师事务所和税务顾问事务所是您最重要的投资,他们能为您节省大量时间、金钱并避免法律风险。

  • 选择S.L.类型: 除非有特殊需求,否则有限责任公司(S.L.)是最灵活、最安全的选择。

  • 重视后期维护: 公司成立只是开始,严格的税务和会计合规才是长期稳定运营的保障。务必与您的税务顾问密切合作。

希望这份详细的指南能为您提供清晰的路线图。在开始之前,务必咨询专业人士以获得针对您具体情况的建议。

合规是企业可持续发展的基石,如果您有任何企业合规相关问题需要咨询,欢迎扫描下方二维码联系我们!

相关咨询,扫码加WX




04

行业准入限制与外资持股规定



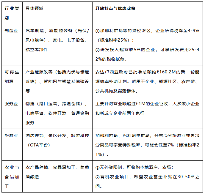
鼓励外资投资的行业

西班牙对多数行业采取开放政策,外资可100%持股,部分行业还享受税收、补贴等激励措施,适合中资企业优先布局:

【外资在上述领域可持有100%股权,无需与本地企业合资,部分行业还可享受税收优惠(如研发投入税收抵免、特殊经济区企业所得税减免)】


限制外资比例的行业

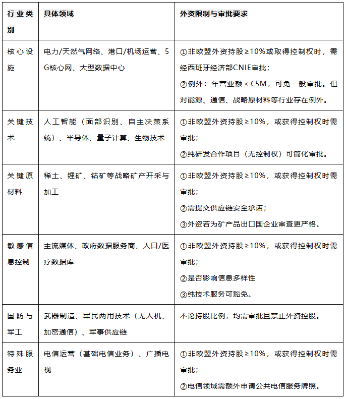
西班牙多数行业对外资开放,但在涉及国家安全、公共利益及战略资源的领域,外资持股比例或准入存在限制,主要包括:

(注:年营业额<€5M的目标公司通常可豁免,但能源、通信、战略矿产等行业除外。如投资者为EU/EFTA且项目价值超过€500M(或上市公司),也须审查,延长期至2026年)

如需更多关于西班牙公司注册、年审及合规方面的咨询,请随时联系我们~

中界海外专业服务于出海企业,提供一站式的商务服务。如果你想布局海外市场,欢迎私信小界,为您定制专业的出海方案~

相关咨询,扫码加WX

免责声明:以上收集整理自网络,随着时间信息可能发生变化,启动注册前请与我司进行确认。如涉及作品版权问题,请与我们联系删除。




以上就是今日相关介绍,希望对您有所帮助,如您有开户相关疑难,欢迎私信小界咨询哦~

点击文章末尾左下角“阅读原文”,即可获取上图所示全球离岸公司注册指南哦~

如果您有公司注册、银行开户等需求或其他的疑问,欢迎随时与我们联系,我们将有专业团队和您做具体沟通,并提供解决方案。

推荐阅读

1欧元就能注册爱尔兰公司?手把手教你轻松拿下这块全球外商投资的“香饽饽”!

法国公司注册+电商平台入驻,1欧元撬动欧洲!抢占欧盟市场!

不出国门,全球开户:内地远程开立美国、瑞士、菲律宾、澳洲、葡萄牙银行账户全攻略

破局关键:「马来西亚税号」如何规避CRS?“隐身”海外资产?


中界海外  ·  企业网址

www.zjhw2020.com



中界海外,您远航世界的一站式海外服务平台。

专注为您提供海内外公司注册、离岸账户开设、审计、税务及财务咨询、国际金融牌照、国际知识产权、跨境电商、VIE架构、ODI境外投资备案、37号文等,为客户量身定做优选的企业发展方案~

更多关于境外服务的专业解答,欢迎关注“中界海外”,给您最专业的建议、最用心的服务~

微信公众号 | 视频号 | 抖音 | 微博 | 知乎 | 小红书ID

中界海外



文章分类: 离岸公司
深 圳 总 部:深圳市福田区京基滨河时代大厦A座4503B
香港分公司:香港尖沙咀梳士巴利道18号K11ATELIER18楼1804室 北京分公司:北京市朝阳区景华南街5号远洋光华国际C座1605单元 上海分公司:上海市徐汇区虹桥路183号徐家汇中心三期A座29楼 广州分公司:广州市海珠区新港东路环汇商业广场南塔1605