【3月】香港保险优惠汇总!预缴利率4.5%~8%全部延长!

作者:小界2020

香港保险2月优惠汇总

友邦「盈御3」预缴利率5%/4.3%延续(预缴1年保费,保证利率5%/预缴4年保费,保证利率4.3%)3月31日截止;

保诚「信S明天」,预缴利率3.8%/4.8%(与隽F一致),3月31日截止;

宏利「宏Z传承」预缴利率4.5%/4.8%延续,同时投保危疾/人寿,预缴利息额外多0.5%,3月31日截止;

万通「富饶千秋plus(5年)」预缴利率8%(仅1年)不变,3月31日截止;

安盛「挚汇2(5年)」年交保费≥8万美金,享4.8%保证年利率,利息相当于52.78%首年保费。

永明「万年青·星河尊享/传承」,预缴利率首年5.5%+后续4.8%延长,3月31日截止;

富卫「盈聚·天下(5年)」预缴享5%保证利率优惠,限时2025年3月1日至3月31日(含首尾当日);

*本文推广优惠为各保司产品新增及变动情况!

➡ 记得关注「与众海外」并设为星标,将为您持续更新优质文章~

目录

01  AIA - 友邦

02  ManuLife - 宏利

03  Prudential - 保诚

04  SunLife - 永明

05  FWD - 富卫

06  CTF Life - 周大福人寿

07  AXA - 安盛

08  YFLife - 万通




01

AIA - 友邦



1、「盈御3」预缴享高达5%保证利率

限时:

2025年3月1日至3月31日(5月31日或之前缮发)

预缴1年/4年保费:预缴利率5%/4.3%

预缴1年保费(投保时交前2年保费),预缴保证利率5%;预缴4年保费(投保时交5年保费),预缴保证利率4.3%

预缴案例:

2、储蓄保险重点优惠

限时即日起至2025年3月31日(5月31日或之前缮发)

优惠:成功投保指定5年/10年缴付期储蓄保险计划,及指定保障计划,可享双重限时优惠,最高可达24%保费回赠!使用电子保费现金券,可享额外保费折扣!

① 投保「盈御3」或「盈御3+指定保障计划」:

② 投保「盈御3+指定保障计划」并预缴:

3、危疾保障重点优惠

限时:

2025年1月1日至3月31日(2025年5月31日或之前批核)

优惠:

成功投保指定危疾保障计划,及指定保障计划,可享高达7个月的保费回赠,使用电子保费现金券可享额外高达10%保费折扣!

4、储蓄险「简爱延续5」

限时:

2025年1月1日至3月31日

优惠:

一次性缴付保费,保费折扣高达4%。

5、重疾险「简护危疾保」

限时:

2025年1月1日至3月31日

优惠:

1个月保费回赠。

6、定期寿险「挚诚/尊诚」

限时:

2025年1月1日至3月31日

优惠:

保费回赠1个月。




02

ManuLife - 宏利


1、预缴保证利息高达4.8%

限时:

2025年1月3日-2025年3月31日(2025年6月30日或之前批核)

优惠:

预缴5年保费,享高达4.8%保证利息优惠;如果同时投保危疾/人寿,预缴利息额外加0.5%,高达5.3%

若年度化保费<8万美元,则预缴第2-5年保费均享4.5%利息,相当于首年保费的49.2%

若年度化保费≥8万美元,则预缴第2-5年保费均享受4.8%利息,相当于首年保费的52.8%;如果同时投保危疾/人寿等,额外享0.5%预缴利息也就是5.3%,相当于首年保费的58.8%,将于第4个保单周年日后的8周内存入

2、储蓄险「宏挚传承」

限时:

2024年10月22日至2025年3月31日(2025年6月30日或之前批核)

① 整付:保费折扣优惠可达4%

② 3年缴:首年保费折扣优惠高达15%

③ 5年:首两年保费折扣高达20%

限时双重赏:合共高达首年保费72.8%

限时:2024年10月22日至2025年2月17日

④10年/15年缴:首两年保费折扣高达31%

3、危疾计划「守护无间危疾保/

活耀人生危疾保2/活耀人生危疾保PRO」

限时:

2024年10月22日至2025年3月31日

优惠:

首年高达10%保费折扣,第二年10%保费折扣




03

Prudential - 保诚


1、预缴享高达3.8%-4.8%保证特惠利率

限时:

2025年3月1日至3月31日

优惠:

一笔过缴交5年保费,享3.8%~4.8%保证特惠利率,相当于35%/43%首年保费

预缴的保证特惠利息,可在一开始交保费时,直接少交

2、储蓄险「信守明天多元货币计划」

5年缴

限时:

2025年2月14日至3月31日

优惠:

单独投保「信守明天(5年)」,可享高达20%保费回赠;同时投保指定医疗/危疾保险计划,额外多8%保费回赠,享高达31%保费回赠。

3、储蓄险「隽富多元货币计划」

5年缴

限时:

2025年1月1日至3月31日

优惠:

单独投保「隽富(5年)」,可享高达20%保费回赠;同时投保指定医疗/危疾保险计划,额外多8%保费回赠,享高达31%保费回赠。

4、储蓄险「世誉财富」

限时:

2025年1月1日至3月31日

优惠:

保费折扣高达3%

5、重疾险「诚保一生/危疾加护保3/危疾首护保2」

限时:

2025年1月2日至3月31日(5月31日或之前发出)

优惠:

高达20%保费回赠或首10年190%特级保障

选项2操作例子:




04

SunLife - 永明


1、储蓄险「万年青·星河尊享/万年青·星河传承」

限时:

2025年3月1日-3月31日(4月30日或之前缮发)

优惠:

①保费回赠优惠:5年缴,保费回赠高达28%;2年缴,保费回赠高达6%

②永续优惠:5年缴,预缴保证利息首年5.5%后续4.8%;2年缴,预缴保证利息5.5%

①基本回赠优惠达28%+②永续优惠达46%=优惠高达首年保费的74%

2、储蓄险「优月储蓄计划」

限时:

2025年1月1日-3月31日(4月30日或之前缮发)

保费回赠:

优月(2年缴)保费回赠高达2%。

3、重疾险「永明万家康危疾保障系列」

限时:

2025年1月1日-3月31日(5月31日或之前缮发)

保费回赠:

享高达4个月保费回赠




05

FWD - 富卫


1、储蓄险「盈聚·天下」

① 预缴享5%保证利率优惠

限时:

2025年3月1日至3月31日(含首尾当日)

优惠:

2/3/5年缴费期(须年缴模式)的美元保单,享5%保证年利率,利息可于投保时直接少交。

②保费折扣

限时:

2025年1月1日~3月31日(5月31日或之前缮发)

优惠:

3年缴保单,首个保单年度享10%保费折扣;

5年缴保单,首个+第二个保单年度合计享高达21%保费折扣;

10/18年缴保单,第二个保单年度享20%保费折扣。

2、储蓄险「智优盛2」

限时:

2025年3月1日至3月31日

优惠:

预缴保费折扣15%,年缴保费折扣7%




06

CTF Life - 周大福人寿


1、预缴优惠:保证4%~4.5%保证利率

(两年期保证利率6.8%)

限时:

2025年3月1日至2024年3月31日

优惠:年缴保费<8万美元,预缴享4%保证利率优惠,相当于首年保费37%;年缴保费≥8万美元,预缴享5%保证利率优惠,相当于首年保费45%,预缴优惠可在投保时直接少交。

2、储蓄险「匠心传承2(尊尚版)」

限时:

2025年3月1日日至2025年3月31日

优惠:

高达26%首年保费回赠优惠

案例演示:

3、储蓄险新品「闪耀传承」

限时:

2025年3月1日至2025年3月31日

优惠:

一笔过缴付保费,享4%整付保费折扣

4、重疾险「守护168及加强版」

限时:

2025年1月1日至2025年3月31日

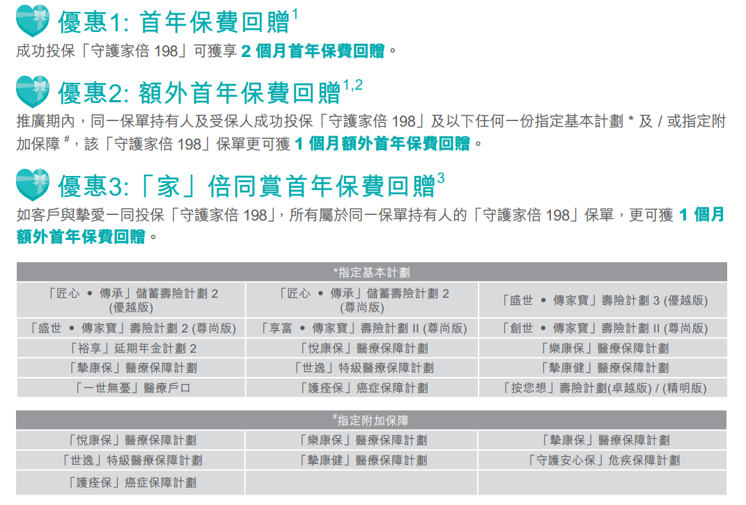
5、重疾险「守护家倍198」

限时:

2025年1月1日至2025年3月31日




07

AXA - 安盛


1、安盛「挚汇」5年预缴

享4.5%/4.8%保证利率优惠

限时:

2025年3月1日至3月31日(5月31日或之前缮发)

优惠:

投保「挚汇(5年)」并预缴全期保费,享4.5%/4.8%保证利率优惠;年交保费<8万美元,享4.5%保证年利率,利息相当于52.06%首年保费;年缴保费≥8万美元,享4.8%保证年利率,利息相当于52.78%首年保费。

2、安盛「盛利」预缴无门槛享6.8%利率优惠

限时:

即日起至2025年3月31日(含当日)

优惠:

投保「盛利储蓄计划(2年)」并预缴全期保费,享6.8%限时保证利率,优惠利息相当于6.8%首年保费。

3、储蓄险「安进II-跃进/丰进」

限时:

2025年1月1日至3月31日(含首尾两天)

优惠:

「安进II-跃进」5年缴高达5%保费回赠、10年缴高达10%保费回赠;「丰进」8年缴高达7%保费回赠。

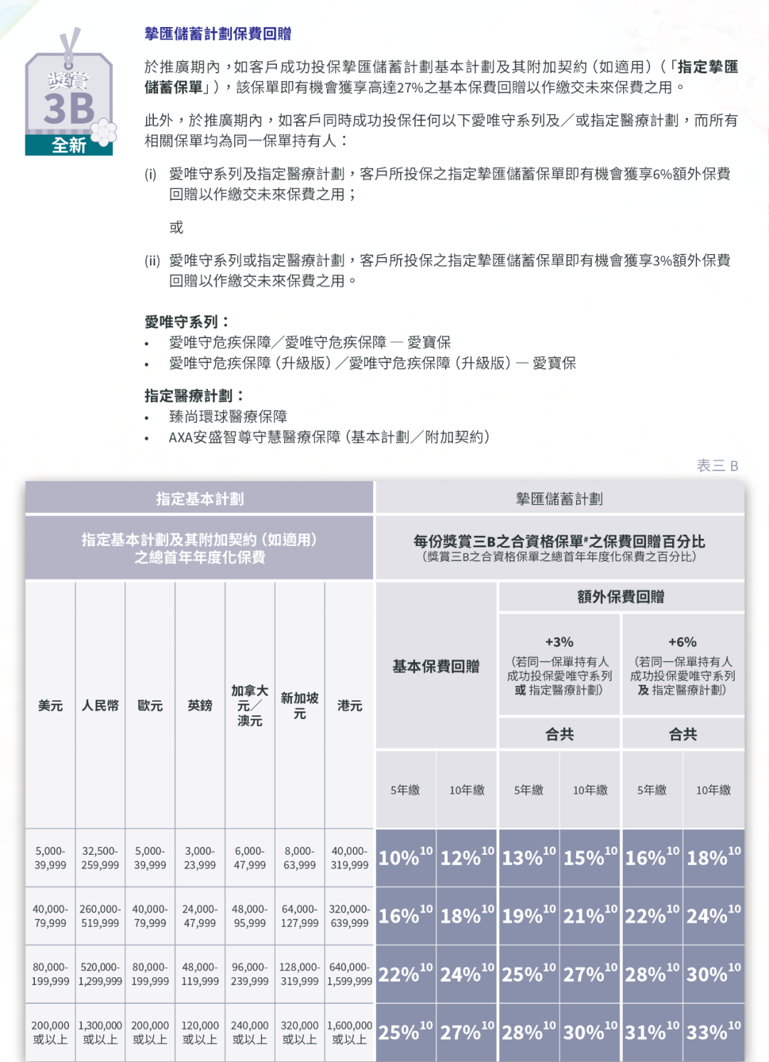
4、储蓄险「挚汇储蓄计划」

限时:

2025年1月1日至3月31日(含首尾两天)

优惠:

投保挚汇(5年),基本保费回赠高达25%;投保挚汇(10年),基本保费回赠高达27%;若额外投保指定计划,保费回赠高达31%/33%。

5、储蓄险「盈家/尊尚盈家」

限时:

2025年1月1日-3月31日(含首尾两天)

优惠:

盈家享4.5%保证利率优惠,尊尚盈家享高达3%保费折扣。

6、重疾险「挚爱保/挚爱保升级版」

限时:

2025年1月1日至3月31日

优惠一:享高达3个月保费回赠+门诊服务奖赏

门诊服务:




08

YFLife - 万通


1、储蓄险「富饶千秋」

限时:

2025年1月4日至2025年3月31日

优惠1:保费折扣优惠

2年缴费,首年保费折扣8%,5年缴,首年+次年保费折扣高达28%,10年缴费,首年+次年折扣高达30%

预缴优惠

优惠二:预缴2年美元保单保费,保证利率高达4.5%;预缴保费折扣8%。

2、重疾险「万通危疾加护保(优越版)PHPS

/万通危疾爱护保PHPJ

/万通危疾加护保(标准版)PHP」

限时:

2024年1月4日至2025年3月31日

优惠1:基本优惠

享4年保费折扣,首年至第四年保费折扣合共高达30%

优惠2:额外保障优惠

30岁以下:首15年额外赠送60%/80%保额;30岁-65岁:首10年额外赠送15%/50%保额;66岁-70岁:首5年额外赠送10%/15%保额。

优惠3:组合加码优惠

同时投保指定危疾产品+储蓄/医疗/年金产品,合共保费折扣高达40%年化保费

  *免责申明:本文仅供参考,实际请以保司官方文件为准。



我们耕耘的不仅是一份保险,更是一份责任与关怀。让您知己知彼,理智资产配置!

如果您对香港保险感兴趣,想要详细了解咨询,可以扫描下方二维码,添加我们专业的移民顾问,为您答疑解惑~


扫描二维码 咨询客服

欢迎关注【与众海外】,给您最专业的建议、最用心的服务~

推荐阅读

变天了!香港投资移民承认「加密货币」作为资产证明!全球高净值人士迎来投资机遇!

特朗普开卖“美国户口”,计划500万美元换绿卡!EB-5要凉了?

真这么缺钱?香港最新财政预算案发表!各类人才签证费用上涨7倍!续签最高一次1900港币!

今日份冷知识:香港身份证居然有这么多小秘密!就连英文字母也暗藏玄机!

点个“在看”不失联       


文章分类: 香港保险
深 圳 总 部:深圳市福田区京基滨河时代大厦A座4503B
香港分公司:香港尖沙咀梳士巴利道18号K11ATELIER18楼1804室 北京分公司:北京市朝阳区景华南街5号远洋光华国际C座1605单元 上海分公司:上海市徐汇区虹桥路183号徐家汇中心三期A座29楼 广州分公司:广州市海珠区新港东路环汇商业广场南塔1605