不是3年了!税务局“翻旧账”?快来看你的海外收入到底会被追查多久?

境外收入的补税追溯期


近日,一则由财联社等多家媒体报道的消息被炒的火热:

中国内地税务居民境外收入的补税追溯期悄然延长,最早可追溯至2017年

这意味着,过去9年的境外收入可能都需要重新自查申报。

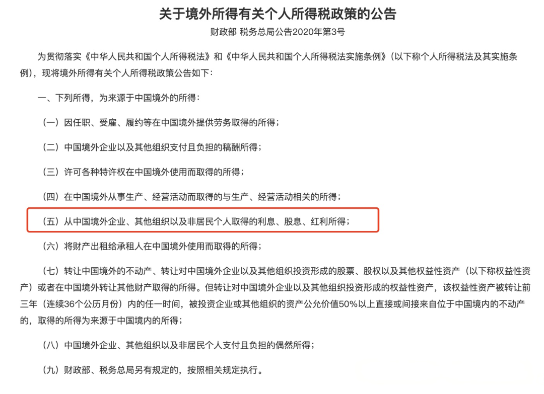
图源 | 财联社

实际上,2025年以来,不少税务居民接到税务部门提示和通知,要求自查个人境内外所得并及时进行纳税申报,补税追溯范围主要为近3年内,以2022年、2023年为主。

这一变化不仅体现了中国税务机关对跨境税源监管的持续强化,也对拥有境外收入的中国税务居民提出了更高的合规要求。

➡ 记得关注「中界海外」并设为星标,每日为您分享境外小知识~

目录 Directory

01 为什么是“三年自查”与“七年数据”?

02 海外收入怎么收税?

03 香港保单是否需要补税?

04 如何应对税务监管新趋势?




01

为什么是“三年自查”

与“七年数据”?


官方定调:自查以近三年为主

2026年1月16日,国家税务总局有关部门通过新华社记者明确表示,税务机关正在提醒纳税人对2022年至2024年从境外取得的收入进行自查。

这一定调,为近期网络上关于追溯期限的各种猜测提供了权威解答,标志着全国范围内的自查补税工作有了统一的时间框架。

依据《税收征管法》相关规定,因纳税人计算错误等非主观故意原因导致未缴或少缴税款的,税务机关的追征期一般为3年;特殊情况可延长至5年。

此次“自查近三年”的要求,正与这一法律精神相契合,给予纳税人一个纠正过往无心之失的窗口期。

数据底气:CRS信息交换始于2017年

“追溯到2017年”的说法并非空穴来风。

2014年,CRS正式推出。截至2025年3月,有126个国家/地区承诺实施CRS。实际在实施CRS交换时,这些承诺国家/地区还要再分批次:

  • **批次,是2017年9月交换,交换2016年度的财务数据,

  • **批次的参与国家/地区有49个,包括英国,以及德国、法国、意大利这些欧盟国家,还有开曼、BVI、百慕大等这些避税天堂。

  • 第二批次,是2018年9月交换,交换2017年度的财务数据,

  • 第二批次的参与国家/地区有53个,中国内地、中国香港、新加坡等,都是第二批次参与的。

△图:CRS承诺参与时间(后面实际实施略有变化)

2017年是中国正式实施《非居民金融账户涉税信息尽职调查管理办法》的元年,标志着中国深度参与全球CRS(共同申报准则)涉税信息交换的起点。自2018年9月起,中国开始与其他参与国(地区)交换金融账户信息。

这意味着,税务机关手中已经积累了自2017年以来、长达数年的中国税务居民海外账户数据。这些数据与国内“金税”系统相结合,形成了强大的税收监管网络。

2017年,也是CRS的追溯期极限。

因此,虽然官方自查要求聚焦近三年,但税务机关核查的“证据链”起点确实可以更早。




02

海外收入怎么收税?


很多朋友以为只有工资才算,其实这次查得很细。

根据《中华人民共和国个人所得税法》第三条、第十条规定,在境外取得的财产转让所得、财产租赁所得、股息/利息/红利所得,都要缴纳20%的所得税。

炒股、存款、基金等投资赚的钱即为境外所得,包含股息、低买高卖差价等,盈利按照年度统一核算。

亏了可以抵额度,赚了算纳税金额。比如买了A股票赚了1000万,买B股票亏了500万,那么纳税额为(1000万-500万)*20%,也就是100万。




03

香港保单是否需要补税?


在境外资产中,香港保单因配置普遍备受关注。需从两个方面分析:

1. 香港保单信息会被交换吗?

会! 香港已全面执行CRS,具有现金价值的保单(如储蓄险、分红险)属于需申报的金融账户,信息将通过香港税务局交换至内地税务机关。纯保障型产品(如消费型医疗险)因无现金价值,一般不纳入申报。

2. 哪些香港保险收益需要交税?

保险赔款:明确免税

依据《个人所得税法》第四条,保险赔款属于免征个人所得税范围。因身故、疾病等触发的理赔款无需缴税。

保险分红:政策尚为空白

目前税法未将“保险分红”纳入应税所得,且暂无因领取香港保险分红被要求补税的公开案例。分红属于盈余分配,而非利息收入,当前实践中多按免税处理。

但是,香港保险现在不交税,不代表未来不交。长期来看,在财富增值阶段征税属于大势所趋,如果香港保单能给你赚钱,交税是很有可能的。不过哪怕未来真的需要交税,香港保险也有天然的延税效果。只要不退保不提取,就不会产生实际所得。




04

如何应对税务监管新趋势?


1.主动申报合规

随着金税四期上线,税务机关的数据追踪能力大幅提升。CRS提供境外资产信息,国内系统监控资金流向,纳税人应主动梳理境内外收入,避免滞纳金和罚款。

2.利用保单税务递延特性

香港储蓄险前期现金价值较低,通常第8年左右才回本,这为税务规划留出窗口期。投保人可通过暂不提取收益延缓纳税,未来在税率较低时(如退休后)领取。

3.关注政策动态

尽管当前保险分红暂无明确征税规定,但未来政策可能调整。投资者需持续关注法规变化,必要时咨询专业税务顾问。

境外收入税务监管已进入强执行阶段,追溯期的延长表明国家正在强化跨境税源管理。对于持有香港保单的投资者而言,关键是要厘清“信息交换”与“实际征税”的区别,在合规框架下优化资产配置。税务透明化时代,唯有主动应对,方能行稳致远。

相关咨询,扫码加WX

中界海外专业服务于出海企业,提供一站式的商务服务。如果你想布局海外市场,欢迎私信小界,为您定制专业的出海方案~

注:文章部分内容来源网络,转载仅做分享,侵删。




以上就是今日相关介绍,希望对您有所帮助,如您有开户相关疑难,欢迎私信小界咨询哦~

点击文章末尾左下角“阅读原文”,即可获取上图所示个人海外银行账户申请指南哦~

如果您有公司注册、银行开户等需求或其他的疑问,欢迎随时与我们联系,我们将有专业团队和您做具体沟通,并提供解决方案。


推荐阅读

倒计时!中国税收居民个税申报6月30日截止!这些境外收入也要记得申报哦~

中国税务机关是怎么知道你境外资产的?

加中关系破冰!访华免签时代终于来临?最长停留30天!

2025香港公司注册量突破155.7万家!教你如何花一天时间注册一家香港公司!


中界海外  ·  企业网址

www.zjhw2020.com



中界海外,您远航世界的一站式海外服务平台。

专注为您提供海内外公司注册、离岸账户开设、审计、税务及财务咨询、国际金融牌照、国际知识产权、跨境电商、VIE架构、ODI境外投资备案、37号文等,为客户量身定做优选的企业发展方案~

更多关于境外服务的专业解答,欢迎关注“中界海外”,给您最专业的建议、最用心的服务~

微信公众号 | 视频号 | 抖音 | 微博 | 知乎 | 小红书ID

中界海外



文章分类: 离岸公司
深 圳 总 部:深圳市福田区京基滨河时代大厦A座4503B
香港分公司:香港尖沙咀梳士巴利道18号K11ATELIER18楼1804室 北京分公司:北京市朝阳区景华南街5号远洋光华国际C座1605单元 上海分公司:上海市徐汇区虹桥路183号徐家汇中心三期A座29楼 广州分公司:广州市海珠区新港东路环汇商业广场南塔1605