香港保险 | 香港友邦打破传统,市场首创【自在自选危疾保】,只买所需!

作者:小界2020

自在自选危疾保

AIA Assemble


全球的国际保险集团,香港友邦的市值排在了**位,友邦保险也是亚太地区规模**的独立上市人寿保险及投资证券集团。
友邦在市场上又推出一最新的危疾保——自在自选危疾保(AIA Assemble),市场上一般危疾保险预设保障范围广泛,受保的疾病数目众多,但是缺乏一些特定的个人需要,友邦开创「自己组合自在拣」的先河,让客户按不同需要和财务考虑,自定义危疾保障及保额,享有极大灵活性和自由度。
AIA推出个人化的「自在自选」危疾保,让您自选保障,只买所需,满足个人保障缺口。

➡ 记得关注「中界海外」并设为星标,将为您持续更新优质文章~

目录

01 产品特点

02  保障类别 逐一解读

03 案例分享


01

产品特点


1、自在自选

原有保额 900%的保障丨 香港友邦·AIA

现在的您或年轻健康、觉得预算有限,而认为投保危疾保障的**时机尚未来到;又或当您寻找**份危疾保障时,市面上的计划未能完全符合个人需要。

我们明白,您最切身的需要是—按自己的负担能力,在健康时按自己所关注的疾病投保危疾保障,为自己未雨绸缪。

2、自在自选

自主搭配危疾类别:癌症、心脏、神经系统、其他危疾。

设立包括人寿、癌症两类必选保障,同时自主搭配多种癌症、与心脏相关、与神经系统相关和其他疾病自选保障,若顾客全选,则会自动获享末期疾病及不能独立生活特享保障。


02

保障类别 逐一解读


♚必选保障类别

1、人寿

最低原有保额美元为USD10,000;最高原有保额为USD1500,000。

2、癌症

最低原有保额 为「人寿保障类别」原有保额的100%;最高原有保额 为「人寿保障类别」原有保额的300%或 USD1,500,000,以较低者为准。

♛自选保障类别

1、多重癌症

原有保额须相等于「癌症保障类别」之原有保额,最高为「人寿保障类别」原有保额的300%。

2、与心脏相关的疾病

最低原有保额为USD10,000;最高原有保额为「人寿保障类别」原有保额的300%或USD1,500,000,以较低者为准。

3、与神经系统相关的疾病

最低原有保额为USD10,000;最高原有保额为「人寿保障类别」原有保额的300%或USD1,500,000,以较低者为准。

4、其他疾病

最低原有保额为USD10,000;最高原有保额为「人寿保障类别」原有保额的100%。

5、末期疾病及不能独立生活

原有保额相等于所有所选保障类别原有保额之最低者。

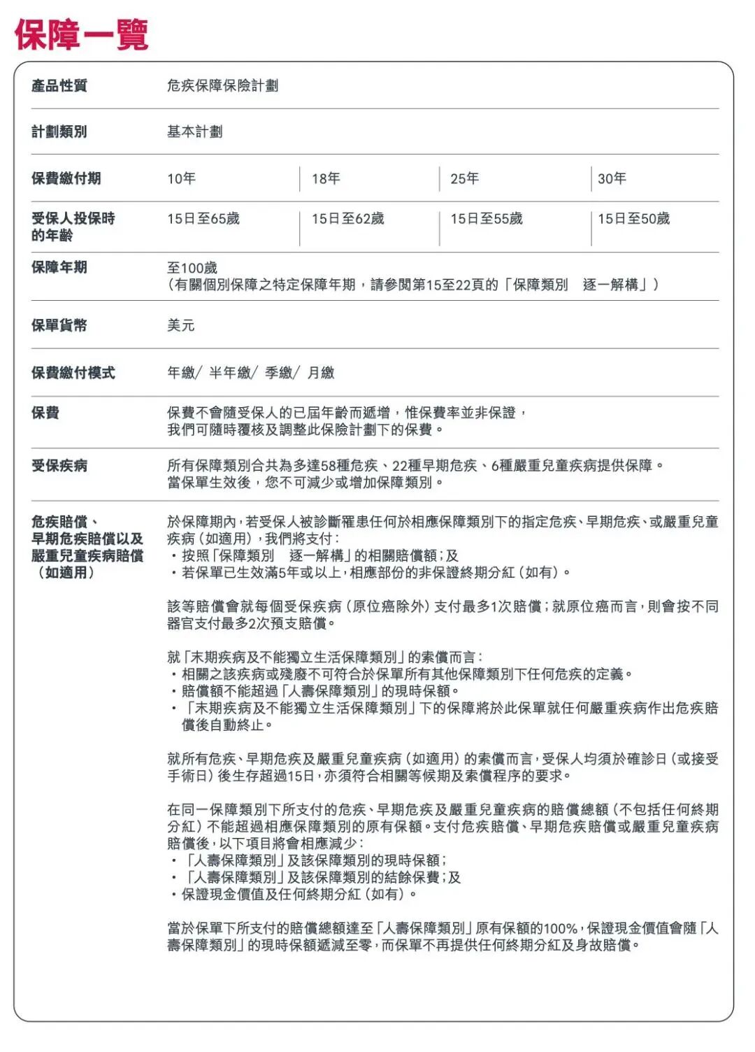
保障一览



03

案例分享


案例一

案例二

案例三


好啦,以上就是今日介绍,希望对您有所帮助~

如您还有其他需要详询,可添加文章末尾二维码了解更多哦~

看完记得关注点赞哦  

如果你想要了解更多境外服务相关详情,可在公众号后台私信小界,我们将择优加入明日文章发布计划中哦~

推荐阅读

小界指南 | 如何使用渣打银行,续缴香港保险保费?2分钟get√


香港保险 | 友邦「友联系」APP超全使用攻略!查看保单、理赔、续期缴费、绑定自动转账等统统在线实现!


小界指南 | 理赔繁琐?你应该知道的香港保险【全球理赔真相】!线上办理无需赴港!


市场活动回顾 |【探索香港投资教育私享会】之长沙站



中界海外  ·  企业网址

www.zjhw2020.com



中界海外,您远航世界的一站式海外服务平台。

专注为您提供海内外公司注册、离岸账户开设、审计、税务及财务咨询、国际金融牌照、国际知识产权、跨境电商、VIE架构、ODI境外投资备案、37号文等,为客户量身定做优选的企业发展方案~

更多关于境外服务的专业解答,欢迎关注“中界海外”,给您最专业的建议、最用心的服务~

如果你需要咨询,请联系你现在在我们公司顾问哦~

如果你还没有顾问,公众号后台回复:人工

微信公众号 | 视频号 | 抖音 | 微博 | 知乎 | 小红书ID

中界海外

扫描二维码 咨询客服


文章分类: 香港保险
深 圳 总 部:深圳市福田区京基滨河时代大厦A座4503B
香港分公司:香港尖沙咀梳士巴利道18号K11ATELIER18楼1804室 北京分公司:北京市朝阳区景华南街5号远洋光华国际C座1605单元 上海分公司:上海市徐汇区虹桥路183号徐家汇中心三期A座29楼 广州分公司:广州市海珠区新港东路环汇商业广场南塔1605