小界指南 |【香港华侨永亨银行】网银&手机银行激活指南+转账操作指引(保姆级教程手把手教你)

作者:小界2020

香港华侨永亨银行

网银&手机银行激活指南

香港华侨银行大家应该都不陌生了,既可以内地远程开户,也可以过港开户的银行,均是零门槛下户!

通过律师远程见证开户,下户后会收到1个实体卡、1个保安编码器、1个网银用户ID和电话理财ID、3个密码函(网银密码、实体卡密码、电话理财密码)约4封快递。

实体卡、密码函等实物参考如下图,其中实体卡片需打电话激活,改密码需到香港ATM柜员机:

当然,如果您是过港开户,则无需邮寄,一般都是拿着身份证+港澳通行证办理,当天就能下户拿卡了,网银激活指南相同~

今天,小界就来整理一期【香港华侨银行个人/公司账户操作指南】,希望对大家有所帮助!觉得有用,欢迎点个关注,定期持续分享,小界干货满满哦~
➡ 记得关注「中界海外」并设为星标,将为您持续更新优质文章~

目录 Directory

01 个人账户首次登录网银激活

02 激活保安编码器及转账限额

03 同名转账激活

04 公司账户手机APP激活?

05 香港华侨永亨银行收款信息

06 香港华侨永亨银行线上线下零门槛开户指南



01

个人账户次登录网银激活


当你确认收到银行寄来的以下两份信函后,就可以着手进行激活操作了:

1. 密码函:包含网银首次登录的账号和密码;

2. 编码器:即网银盾,账户激活后才能使用。

1. 登录华侨永亨银行官网

打开官网www.ocbc.com.hk,在首页右侧下拉框中选择【个人客户】,点击【录入】,切勿点击【立即登记】;

接着跳转到登录界面,在下图方框区域输入密码函上的用户名、初始密码,点击【登录】。

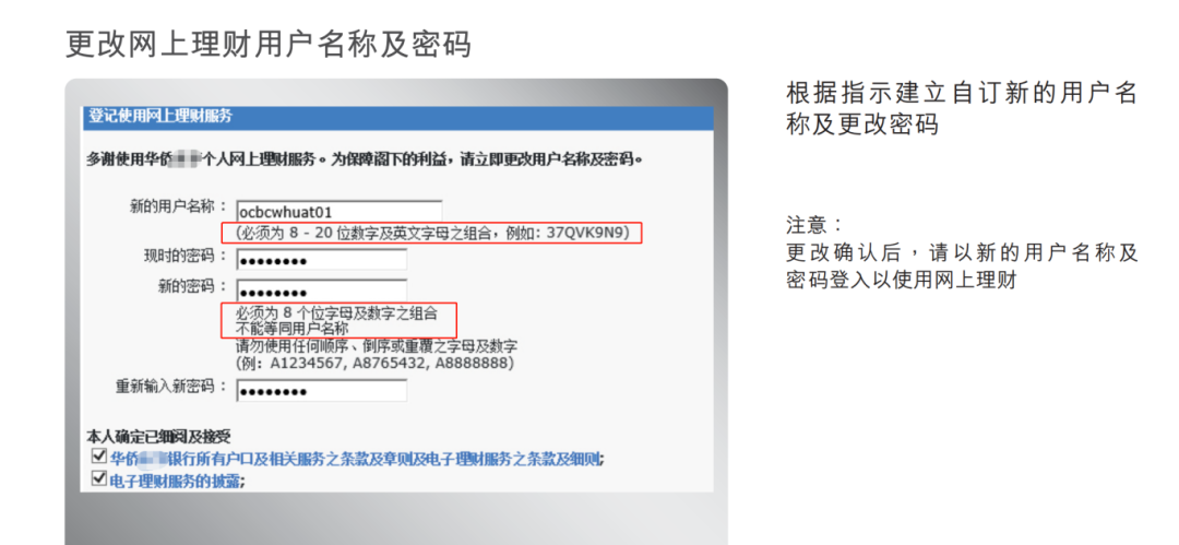
2. 重置账户名及密码

重新设置新的网银账户名及密码,务必自行记录并妥善保管,遗忘可能会带来不便哦~

注意:账户名为8-20位数字和字母组合,密码为8位数字和字母组合,不得与账户名重复。

3. 激活成功

成功重置后,会显示以下页面,这时账户已经可以正常进行收付款了。

注意:账户开通后,**笔转账必须是由自己的同名户口转账到该新账户,才能真正激活账户。

4. 注意事项

密码自签发之日起15天内有效,要及时登录个人网上银行,设置新的网银登录密码。

如逾期未使用,可通过个人网上银行重置密码或携带身份证件亲临银行网点申请密码重置;

收到密码函后,尽快登录重置自己的账户密码,否则可能会导致账户被冻结,重新启用也相当麻烦。



02

激活保安编码器及转账限额


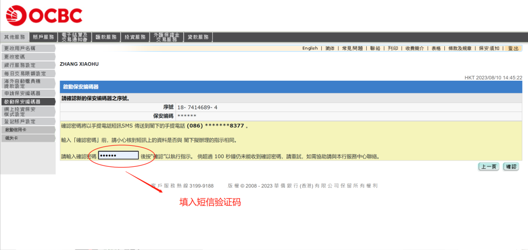
1. 登录官网,启动密码器

登录网银后,选择【其他服务>启动密码器】,输入密码器保安编码,再输入短信验证码,即可成功启用密码器。

注意:启动密码器是进行其他交易的前提,务必确保先完成这一步。

2. 设定每日交易限额

点击【每日交易限额设定】,将小额转账上限设为1万元,初始值为0。

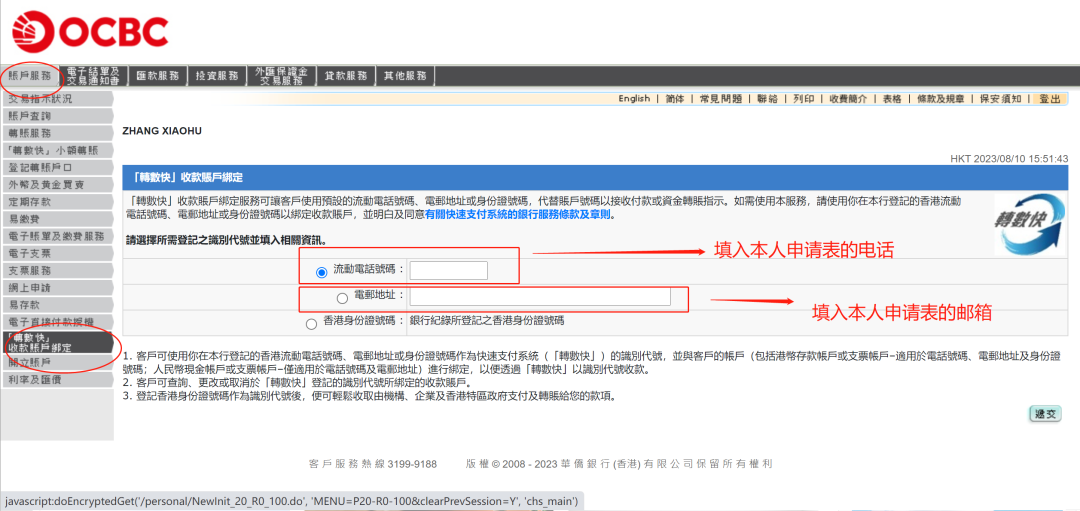
3. 设置转数快

点击【账户服务>转数快】,按照图示填写信息。请务必将本人设为转数快,他人转账可直接输入电话或邮箱即可。



03

同名转账激活


国内银行转账汇款至香港华侨永亨银行账户的激活演示:

1. 登录个人手机APP,选择【结售汇】,购买港币。

2. 购汇成功后,进行跨境汇款,填入收款人信息,确认信息并提交。

完成汇款后,账户即可成功激活。

笔者中午12点汇的款,下午2点汇款成功。



04

公司账户手机APP激活?


如何透过商业流动理财应用程式启动服务 ?

**步:下载香港华侨永亨银行手机app

在此需要注意的事情为:苹果手机一般是直接扫码下载APP即可;而安卓系统或其它系统扫码下载可能会有一些限制,如果不会的,可以联系客服或是私信小界哦~

第二步:激活流程按照如下操作即可:

操作完成后,60分钟内会收到一个邮件,收到后再手机登录。(特别需要注意的事情,激活时必须要使用手机激活,不可以直接网页操作,另外香港永亨银行手机登录APP只可以绑定一台手机,不可多台手机进行登录,如要换手机设备,需要留底在银行的电话接收一次验证码再次授权另外一台设备,前一台设备则失效)

如果要电脑上面操作,手机操作APP激活的,需要进入APP授权登录网页即可。

第三步:手机激活后如何网页登入账戶?

账戶总览


以上。



05

香港华侨永亨银行收款信息
(名称、地址、SWIFT等)


华侨银行(香港)可接收由香港本地、内地以及境外汇入的款项,如您需要接收汇款,可将以下信息提供给汇出方:

您需要向汇款方提供以下信息:

收款银行名称:

OCBC Bank (HONGKONG) Limited

SWIFT CODE:

WIHBHKHH/WIHBHKHHXXX

收款人户名:您的英文户名

收款人账号:857-******-831(831结尾的综合账户户口)

收款银行英文地址161 Queen’s Road Central, Hong Kong

银行编号(RTGS):035

PS:国际电汇中,汇出行将资金汇至收款行时,中间需经过代理行中转,并涉及中转手续费,实际以代理行最终收取为准。



06

香港华侨永亨银行

线上线下零门槛开户指南


华侨永亨银行评为「香港**国际银行」。

永亨银行(Wing Hang Bank) 于1937年创行,于1993年上市。永亨银行在香港、澳门及内地拥有超过五十间分行及代表处,集团多年来积极拓展银行业务,以配合客户的需要,并致力提高服务水平,务求成为顾客心目中的首选银行。

前永亨银行于1937年在广州市创立,最初经营金银找换业务并于1960年获香港政府发给银行牌照,于2014年10月15日成为华侨银行之全资附属公司。华侨银行以资产计为东南亚第二大金融服务机构,也是世界上最高度评价的银行之一,获评级机构穆迪Aa1评级及惠誉和标普AA-评级。

永亨银行乃集团之控股公司及主要业务运作公司。集团在香港及澳门之主要业务为提供零售银行服务、企业银行服务与外汇及金融服务。此外,透过其全资拥有之附属公司,更提供代理人、离岸银行、租购贷款、私人贷款、股票经纪、保险承保、保险代理及顾问等服务。

通过我司**渠道开户:0存款,无需过港开户

选择香港华侨永亨银行的原因:

1、不受外汇管制,货币兑换自由;

2、香港华侨永亨银行,为您提供便捷高效率的证券交易服务

3、支持人民币结算

5.Vip账户经网银转帐都是豁免手续费,只需要付中转行的收费,和接收银行的收费;

6.首年豁免月管理费,一年后申请降级**豁免管理费;

7.有实体银行,银联标识,可在大陆ATM进行取款

8.不论是可以内地远程开户,还是到港开户,均可零门槛下户

9.支持港美股和基金交易,且不受外汇管制,操作自由;

10.华侨永亨银行与其他内地银行的关联度不高,这对于有海外资产配置需求的朋友来说,选择它准没错!

香港永亨银行开户资料:

1.过港开户:

开户资料:身份证+港澳通行证+地址证明

开户要求:无需理财无需预存

开户周期:当天下户

2.国内远程开户

见证地区:北京、上海、广州、深圳、珠海、杭州、南京、长沙、重庆、厦门、苏州,济南

开户资料:仅需身份证+港澳通行证/护照+开户表

开户要求:无需理财无需预存

开户周期:5-6周

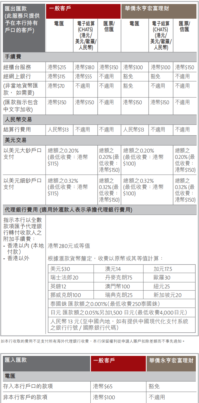
香港永亨银行费用相关问题:

1、管理费:

目前有一年的豁免期,其间不需要收服务费

次年结余<100万港币等值,$200HKD/月。

2、手续费:

Vip账户经网银转帐都是豁免手续费

只需要付中转行的收费,和接收银行的收费。

具体费用详见以下收费表:

登记账户额度:

已登记户口,跨境电汇额度是港币200万

HKD/日,否则10万HKD/日

已登记户口,本地转账额度50万HKD/日,否则1万HKD/日;

晚上八点前登记,下个工作天生效;

晚上八点后或公众假期,下两个工作天生效。

如果对香港华侨永亨银行账户感兴趣,或是想要了解开户中其他问题的朋友,欢迎私信小界(wx:zjhw1618),会为您一一答复哦~



相关咨询,请扫码添加WX!

以上就是“香港华侨永亨银行”的相关内容,希望对您有所帮助~

如果您有公司注册、银行开户等需求或其他的疑问,欢迎随时与我们联系,我们将有专业团队和您做具体沟通,并提供解决方案。


推荐阅读

诚不我欺!全网最全!盘点6大【免管理费+零门槛开户】的港卡!满足你的各种既要又要还要…


赴港开户的必选项——“住址证明”究竟是什么?一份详尽的“住址证明”材料清单!码住不亏!


个人账户 | 办港卡境外消费使用,银联、VISA和万事达,究竟要怎么选?2分钟迅速get√


公司账户 | 超干货合集!2024最新【香港公司开户】攻略来啦!一分钟找到适合自己公司的开户方案√




中界海外  ·  企业网址

www.zjhw2020.com



中界海外,您远航世界的一站式海外服务平台。

专注为您提供海内外公司注册、离岸账户开设、审计、税务及财务咨询、国际金融牌照、国际知识产权、跨境电商、VIE架构、ODI境外投资备案、37号文等,为客户量身定做优选的企业发展方案~

更多关于境外服务的专业解答,欢迎关注“中界海外”,给您最专业的建议、最用心的服务~

微信公众号 | 视频号 | 抖音 | 微博 | 知乎 | 小红书ID

中界海外



文章分类: 小界指南
深 圳 总 部:深圳市福田区京基滨河时代大厦A座4503B
香港分公司:香港尖沙咀梳士巴利道18号K11ATELIER18楼1804室 北京分公司:北京市朝阳区景华南街5号远洋光华国际C座1605单元 上海分公司:上海市徐汇区虹桥路183号徐家汇中心三期A座29楼 广州分公司:广州市海珠区新港东路环汇商业广场南塔1605