新加坡 VS 香港 | 家族办公室发展情况及架构对比

作者:与众家办

随着出现越来越多的超高净值家庭的出现,他们对于财富管理与家族办公室服务的需求也越来越大。

香港和新加坡同有“亚洲四小龙”之称,自20世纪60年代以来因地理位置、区域面积、历史、城市经济体、规模等相似,两者被称为“镜像之城”

由于香港背靠内地,天然拥有国内外两个市场,因此吸引了大批富豪和金融人才。但近几年,在国际局势不断波谲云诡之下,新加坡仿佛成了富豪们,尤其是亚洲新富豪们的“避风港”。

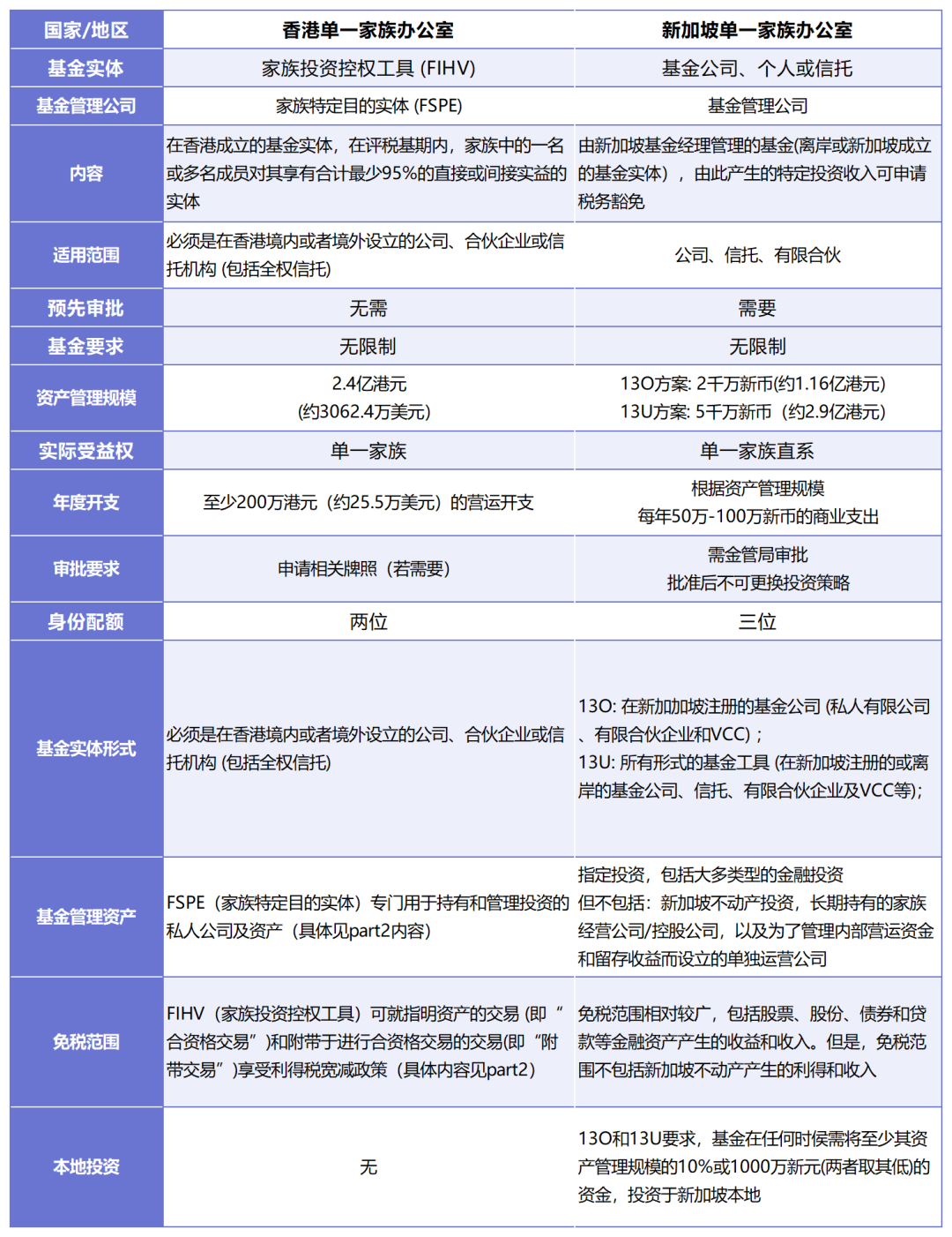
小编今天来带大家分别剖析对比香港家族办公室和新加坡家族办公室的发展情况及香港家办和新加坡家办在架构方面的差别。

➡ 记得关注「与众家族办公室」并设为星标,将为您持续更新优质文章~

目录

01 香港 VS 新加坡家族办公室架构对比

02 香港家族办公室

03 新加坡家族办公室




01

香港 VS 新加坡

家族办公室架构对比


(点击放大查看)




02

香港家族办公室


01 香港家族办公室的发展现状

香港政府于2023年5月10日推出针对家族投资控权工具(「家控工具」)的税务宽减措施,并适用于2022年4月1日或其后开始的课税年度。这些措施包括:新的「资本投资者入境计划」、提供税务宽减、成立香港财富传承学院、推广机场的艺术品贮存设施和发展香港成慈善中心等。

截至2021年底,香港资产及财富管理业务管理资产达4.6万亿美元,其中65%的资金来自非本地投资者。而香港2022年发布的《施政报告2022》中明确指出,强化资产和风险管理 — 家族办公室是资产及财富管理业的重要增长领域,于2021年香港管理这方面及私人信托客户的资产规模超过17.000亿港元

截止2023年底,有逾2700间家族办公室在香港成立,高出新加坡近一倍,反应香港家族办公室行业蓬勃发展。

其中资产管理规模在1亿美元以上的单一家办达885家,资产管理规模在5000万美元至1亿美元的单一家办为682家。从数量上来看,香港仍具竞争力。

香港現有約2700個單一家族辦公室,远超新加坡

香港與新加坡家辦稅務優惠一覽

02 香港家族办公室常见架构

香港单一家族办公室架构的设立主要涉及两个主体:家族投资控权工具和家族特定目的实体。

家族投资控权工具(FIHV),为基金实体,持有资产。家族特定目的实体(FSPE),即为单一家族办公室(SFO),基金管理公司。

家族投资控股工具向单一家办支付管理费用,而单一家办向家族控股工具提供基金管理服务。香港家族办公室常见架构如下:

a.家族投资控股工具(基金实体)

家族投资控权工具是指在评税基期内,家族中的一名或多名成员对其享有合计最少95%的直接或间接实益的实体。这些实体不是为一般商业或工业目的而经营的业务实体。家族投资控权工具可以是合伙企业、信托或其他形式的实体。

FIHV的经济实质要求:

在该课税年度的评税基期内:

①在香港雇用2名全职的合资格员工。

②在香港进行投资活动而承付2200万港元的营运开支。

③足够水平测试(即税务局局长认为在港员工人数和营运开支总额是足够的)。

具资格FIHV的经济实质活动可以外包给SFO

b.家族特定目的实体(基金管理公司)

具资格单一家办(SFO):

家控工具必须由与其有关连的家族的具资格单一家族办公室在香港管理。要成为某家族的具资格单一家办,该单一家办必须:

①通常在香港境内受管理或控制的私人公司(不论是在香港或在香港境外成立)。

②除非涉及慈善实体,有最少95%的实益权益由该家族的成员直接或间接享有。

③在有关课税年度的评税基期内,向该家族的指明人士提供服务,提供该等服务所收取的费用须予课税。

④符合安全港规则,即具资格单一家办的应评税利润中,最少有75%得自向该家族的指明人士提供的服务。

与某家族有关连的指明人士指:

①与该家族有关连的家控工具。

②家族特体,其实益权益由上述家控工具直接或间接享有。

③家控工具的中间家族特体。

④该家族的成员。




03

新加坡家族办公室


01 新加坡家族办公室发展现状

新加坡政府为了协助家族企业亲身参与制定政策,促进家族企业长期发展,于2005年成立了新加坡家族企业委员会。与香港对比,新加坡的家办项目似乎更为稳定和飞远。

新加坡政府为了使其更加科学、规范和高效,还发布了《新加坡家族办公室管理规定》从组织、人员、制度等方面给出了规范的建议和指导,由此看出新加坡政府在政策上的前瞻性。

根据数据显示,2018年~2023年中在新加坡本地成立的家办数量达2050家,新加坡家族办公室过去两年强劲增长,单是2023年设立的家办数量已较2018年疫情前高出约三倍

然而,随着新加坡金融管理局(MAS)于2024年11月25日更新的家族办公室监管框架的发布,新加坡的家族办公室环境迎来了一次重大的转变,特别是对于计划设立单一家族理财办公室的家庭而言。

随着家族办公室的数量激增,新加坡金融管理局的这一新框架无疑为行业带来了更高的合规要求,尤其是在打击洗钱和恐怖主义融资方面。

根据MAS的要求,家办在提交税收豁免申请时,还需提交由指定服务商出具的背景调查报告,确保家族办公室与任何负面信息(如洗钱、逃税等)没有关联。

其中,共有六家公司被指定为指定的服务商,分别是Avvanz、BDO Advisory、DC Frontiers、Ernst & Young Advisory(安永)、KPMG Services(毕马威)、PWC(普华永道)。

02 新加坡家族办公室常见架构

与香港家族办公室很相似,新加坡家族办公室主要是由两个主体构成,基金公司(基金实体)与基金管理公司(单一家族办公室)。

基金公司向家族办公室支付管理费用,家族办公室向基金公司提供基金管理服务。新加坡家族办公室常见架构如下:

a. 基金公司(基金实体)

一家在新加坡注册或离岸的基金公司(基金实体),其主要包括金融资产,如银行的理财产品;企业的股权,如境外的一些股权资产;保单;固定资产,如海外的一些房产等各类资产。利用该公司可以申请适用新加坡《1947年所得税法案》中的税收豁免计划,其中包括13D、13O计划或13U计划。基金公司在一些特定的情况下,其从指定投资中赚取的特定收入可申请税务豁免。

13D计划的基金公司形式主要是外国公司、信托和外国个人,不包括有限合伙公司,并且必须为离岸非新加坡税务居民,且不在新加坡;13O计划的基金公司形式必须是在新加坡注册的公司,包括可变动资本公司VCC,并且必须为新加坡税务居民;而13U计划下的基金公司形式没有限制,可以涵盖公司、信托、有限合伙公司和可变动资本公司VCC,其对应的基金主体属地也没有限制。

新加坡基金管理行业税收激励计划一览表(有效期截止至:2024年12月31日)

b. 基金管理公司(单一家办)

基金管理公司也可以称为单一家族办公室(SFO),是为基金公司提供基金管理服务。原则上需要聘请专业人士来管理,在家族办公室里,如果投资者是专业人士,也可以由自己来打理这部分资产。符合条件的家族投资者,可以向新加坡的人力资源部门申请新加坡工作准证(EP),也可以帮家人申请新加坡家属准证(DP)。

自2001年起,新加坡的单一家族理财办公室(单一家办)无需执照即可运作。然而,为了应对潜在的洗钱风险,MAS宣布,将对单一家办的运营提出新的要求,并实施统一的豁免许可框架。根据新框架,单一家办必须符合一系列严格条件,才能获得豁免资格继续在新加坡运营。

关键变化如下:

✅ 资金来源:单一家办的资金必须完全来自家族成员。值得注意的是,家族成员的定义扩展至姻亲关系,包括合法领养的子女和继子女。

✅ 关键职员持股:允许非家族成员的关键职员持股,但比例不得超过10%。这些职员包括执行董事、首席执行官、首席财务官等关键岗位。

✅ 家族成员的世代追溯:家族成员最多只能追溯至五代人。这一规定使得家族传承的范围更加清晰。

注:文章部分内容来源于网络,转载仅作分享,侵删。

如果您对家族办公室有意向和疑问,欢迎咨询与众家办,我们有专业的顾问老师为您解答,为您提供「私人定制+专属服务」。




如果您想了解更多最新消息或疑难,欢迎长按识别并添加上方二维码详询哦,小编将为您一对一解答~

好啦,以上就是今日分享啦!关注【与众家族办公室】,给您最专业的建议、最用心的服务~


推荐阅读

新加坡家族办公室政策变更解读,审批流程大幅简化!

新加坡家族办公室再出新规!监管升级!反洗钱已成为官方重点工作!

德勤报告:《2024年全球家族办公室十大前瞻趋势》(附全文)

香港上大分!迪拜王室首个【海外家族办公室】在香港设立!管理资产达5亿美元!


点个“在看”不失联       

文章分类: 离岸公司
深 圳 总 部:深圳市福田区京基滨河时代大厦A座4503B
香港分公司:香港尖沙咀梳士巴利道18号K11ATELIER18楼1804室 北京分公司:北京市朝阳区景华南街5号远洋光华国际C座1605单元 上海分公司:上海市徐汇区虹桥路183号徐家汇中心三期A座29楼 广州分公司:广州市海珠区新港东路环汇商业广场南塔1605