【2025年2月】香港保险最新优惠汇总! 预缴利率普遍延长,安盛限时加息至6.8%!

作者:小界2020

香港保险2月优惠汇总

友邦「盈御3」预缴1年的利率从12月的6%/8%下调到5%,预缴2年延长到可预缴4年(预缴全期保费),利率从12月的4.5%微调到4.3%,预缴期限变长因此预缴优惠力度加大,2月28日截止;保费回赠下调,3月31日截止;

保诚「隽F(5年期)」预缴利率3.8%/4.8%延续,2月28日截止;保费回赠门槛降低,USD 10万以上即可享受20%保费回赠,3月31日截止;

宏利「宏Z传承(5年)」预缴利率4.5%/4.8%延续,同时投保危疾/人寿,预缴利息额外多0.5%,2月17日截止;

万通「富R千秋(5年)」预缴利率8%(仅1年)不变,保费折扣加码,2月28日截止;

安盛「挚H(5年期)」预缴利率4.8%优惠延长,2月28日截止;

永明「万年Q·星河尊享/万年Q·星河传承」,5年预缴享最高5.5%利率优惠,2月28日截止;

周大福人寿「匠X传承2」,5年预缴利率最高享5.0%优惠,年缴保费<8万美元,预缴享4.0%保证利率优惠;年缴保费≥8万美元,预缴享最高5.0%保证利率优惠,相当于首年保费45%;2年预缴利率享高达6.8%优惠,2月28日截止。

富卫「盈J·天下」预缴享5.0%利率优惠,2月28日截止;

*本文推广优惠为各保司产品新增及变动情况!

➡ 记得关注「与众海外」并设为星标,将为您持续更新优质文章~

目录

01  AIA - 友邦

02  ManuLife - 宏利

03  Prudential - 保诚

04  SunLife - 永明

05  FWD - 富卫

06  CTF Life - 周大福人寿

07  AXA - 安盛

08  YFLife - 万通




01

AIA - 友邦



1、「盈御3」预缴享高达5%保证利率

限时:

2025年1月1日至2月28日(4月30日或之前缮发)

预缴1年/4年保费:预缴利率5%/4.3%

预缴1年保费(投保时交前2年保费),预缴保证利率5%;预缴4年保费(投保时交5年保费),预缴保证利率4.3%。

预缴案例:

2、储蓄保险重点优惠

限时即日起至2025年3月31日(5月31日或之前缮发)

优惠:成功投保指定5年/10年缴付期储蓄保险计划,及指定保障计划,可享双重限时优惠,最高可达24%保费回赠!使用电子保费现金券,可享额外保费折扣!

① 投保「盈御3」或「盈御3+指定保障计划」:

② 投保「盈御3+指定保障计划」并预缴:

3、危疾保障重点优惠

限时:

2025年1月1日至3月31日(2025年5月31日或之前批核)

优惠:

成功投保指定危疾保障计划,及指定保障计划,可享高达7个月的保费回赠,使用电子保费现金券可享额外高达10%保费折扣!

4、储蓄险「简爱延续5」

限时:

2025年1月1日至3月31日

优惠:

一次性缴付保费,保费折扣高达4%。

5、重疾险「简护危疾保」

限时:

2025年1月1日至3月31日

优惠:

1个月保费回赠。

6、定期寿险「挚诚/尊诚」

限时:

2025年1月1日至3月31日

优惠:

保费回赠1个月。




02

ManuLife - 宏利


1、预缴保证利息高达4.8%

限时:

2025年1月3日-2025年2月17日(2025年4月2日或之前批核)

优惠:

预缴5年保费,享高达4.8%保证利息优惠;如果同时投保危疾/人寿,预缴利息额外加0.5%,高达5.3%

若年度化保费<8万美元,则预缴第2-5年保费均享4.5%利息,相当于首年保费的49.2%

若年度化保费≥8万美元,则预缴第2-5年保费均享受4.8%利息,相当于首年保费的52.8%;如果同时投保危疾/人寿等,额外享0.5%预缴利息也就是5.3%,相当于首年保费的58.8%,将于第4个保单周年日后的8周内存入

2、储蓄险「宏挚传承」

限时:

2024年10月22日至2025年3月31日(2025年6月30日或之前批核)

① 整付:保费折扣优惠可达4%

② 3年缴:首年保费折扣优惠高达15%

③ 5年:首两年保费折扣高达20%

限时双重赏:合共高达首年保费72.8%

限时:2024年10月22日至2025年2月17日

④10年/15年缴:首两年保费折扣高达31%

3、危疾计划「守护无间危疾保/

活耀人生危疾保2/活耀人生危疾保PRO」

限时:

2024年10月22日至2025年3月31日

优惠:

首年高达10%保费折扣,第二年10%保费折扣

4、指定合资格产品享额外组合优惠

限时:

2025年1月3日至2025年2月17日

优惠:

同一投保人于推广期内申请以下指定计划连同指定缴费期的合资格产品,可在现行优惠基础上,第二个保单年度额外享高达15%/10%保费折扣优惠




03

Prudential - 保诚


1、预缴享高达4.8%保证特惠利率

限时:

2025年2月1日至28日(3月31日或之前发出)

优惠:

一笔过缴交5年保费,享3.8%/4.8%保证特惠利率,相当于35%/43%首年保费

预缴的保证特惠利息,可在开始交保费时,直接少交。

2、储蓄险「隽富多元货币计划」

5年缴

限时:

2025年1月1日至3月31日(4月30日或之前发出)

优惠:

单独投保「隽富(5年)」,可享高达18%保费回赠;如果在2月28日或之前投保,额外多2%保费回赠,享高达20%保费回赠。

3、储蓄险「世誉财富」

限时:

2025年1月1日至3月31日

优惠:

保费折扣高达3%

4、重疾险「诚保一生/危疾加护保3」

限时:

2025年1月2日至3月31日(5月31日或之前发出)

优惠:

高达20%保费回赠或首10年190%特级保障

选项2操作例子:




04

SunLife - 永明


1、储蓄险「万年青·星河尊享/万年青·星河传承」

限时:

2025年1月1日-2月28日(3月31日或之前缮发)

优惠:

①保费回赠优惠:5年缴,保费回赠高达28%;2年缴,保费回赠高达6%

②永续优惠:5年缴,预缴保证利息首年5.5%后续4.8%;2年缴,预缴保证利息5.5%

①基本回赠优惠达28%+②永续优惠达46%=优惠高达首年保费的74%

2、储蓄险「优月储蓄计划」

限时:

2025年1月1日-3月31日(4月30日或之前缮发)

保费回赠:

优月(2年缴)保费回赠高达2%。

3、重疾险「永明万家康危疾保障系列」

限时:

2025年1月1日-3月31日(5月31日或之前缮发)

保费回赠:

享高达4个月保费回赠




05

FWD - 富卫


1、储蓄险「盈聚·天下」

① 预缴享5%保证利率优惠

限时:

2025年2月1日至2月28日(含首尾当日)

优惠:

2/3/5年缴费期(须年缴模式)的美元保单,享5%保证年利率,利息将在缴费期满后的6个月内存入合资质保单中。

②保费折扣

限时:

2025年1月1日~3月31日(5月31日或之前缮发)

优惠:

3年缴保单,首个保单年度享10%保费折扣;

5年缴保单,首个+第二个保单年度合计享高达21%保费折扣;

10/18年缴保单,第二个保单年度享20%保费折扣。

2、储蓄险「智优盛2」

限时:

2025年2月1日至2月28日(3月31日或之前缮发)

优惠:

预缴享15%首年保费折扣,年交保费享7%首年保费折扣;




06

CTF Life - 周大福人寿


1、预缴优惠:保证6.8%保证利率

限时:

2025年2月4日至2月28日(2025年3月28日或之前批核)

优惠:5年保费缴付期,年缴保费<8万美元,预缴享4.0%保证利率优惠,相当于首年保费37%;年缴保费≥8万美元,预缴享5.0%保证利率优惠,相当于首年保费45%,预缴优惠可在投保时直接少交;2年保费缴付期,预缴享6.8%保证利率优惠。

案例演示:

2、储蓄险「匠心传承2(尊尚版)」

限时:

2025年1月1日至2月28日(4月30日或之前批核)

优惠:

高达26%首年保费回赠优惠

3、储蓄险新品「闪耀传承」

限时:

2025年1月1日至2月28日(3月31日或之前批核)

优惠:

一笔过缴付保费,享4%整付保费折扣

4、重疾险「守护家倍198」

限时:

2025年1月1日至3月31日(5月30日或之前批核)

优惠:

享长达4个月首年保费回赠优惠。




07

AXA - 安盛


1、预缴优惠:享4.5%/4.8%保证利率优惠

限时:

2025年2月1日至2月28日(2025年4月30日或之前批核)

优惠:

投保「挚汇(5年)」并预缴全期保费,享每年高达4.8%保证利率,总优惠利息相当于首年52.78%保费。

2、储蓄险「安进II-跃进/丰进」

限时:

2025年1月1日至3月31日(含首尾两天)

优惠:

「安进II-跃进」5年缴高达5%保费回赠、10年缴高达10%保费回赠;「丰进」8年缴高达7%保费回赠。

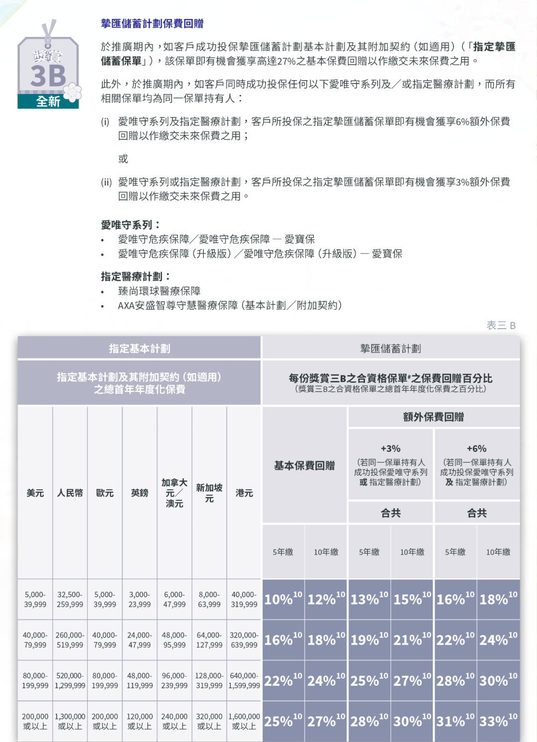
3、储蓄险「挚汇储蓄计划」

限时:

2025年1月1日至3月31日(含首尾两天)

优惠:

投保挚汇(5年),基本保费回赠高达25%;投保挚汇(10年),基本保费回赠高达27%;若额外投保指定计划,保费回赠高达31%/33%。

4、储蓄险「盈家/尊尚盈家」

限时:

2025年1月1日-3月31日(含首尾两天)

优惠:

盈家享4.5%保证利率优惠,尊尚盈家享高达3%保费折扣。

5、重疾险「挚爱保/挚爱保升级版」

限时:

2025年1月1日至3月31日

优惠一:享高达3个月保费回赠+门诊服务奖赏

门诊服务:




08

YFLife - 万通


1、储蓄险「富饶千秋」

限时:

2025年1月4日至2025年2月28日(3月31日或之前批核)

优惠1:保费折扣优惠

2年缴,首年保费折扣高达8%;5年缴,首年+次年保费折扣合计高达28%;10年缴,首年+次年保费折扣合计高达30%

优惠2:预缴优惠

2024年10月1日至12月2日

预缴5年美元保单保费,保证利率高达8%(仅一年,其他年份提供非保证3.2%利率),相当于47%首年保费。

  *免责申明:本文仅供参考,实际请以保司官方文件为准。



我们耕耘的不仅是一份保险,更是一份责任与关怀。让您知己知彼,理智资产配置!

如果您对香港保险感兴趣,想要详细了解咨询,可以扫描下方二维码,添加我们专业的移民顾问,为您答疑解惑~


扫描二维码 咨询客服

欢迎关注【与众海外】,给您最专业的建议、最用心的服务~

推荐阅读

**的卷王它又来了!万通「富R千秋」2025年全新升级!

香港优才2025最新续签指南!附续签实例!

一份详尽的【香港高才续签】指南!2025最新版!

2025年申根区将再添新成员!欧洲身份含金量持续飙升!

点个“在看”不失联       


文章分类: 香港保险
深 圳 总 部:深圳市福田区京基滨河时代大厦A座4503B
香港分公司:香港尖沙咀梳士巴利道18号K11ATELIER18楼1804室 北京分公司:北京市朝阳区景华南街5号远洋光华国际C座1605单元 上海分公司:上海市徐汇区虹桥路183号徐家汇中心三期A座29楼 广州分公司:广州市海珠区新港东路环汇商业广场南塔1605